证书查询
language
Chinese
English
links
ETKO
合作电话:
139-2461-6956
公司首页
审核认证
SFA可持续羊绒监管...
第二方审核服务
纺织品标签认证
HIGG FEM验证
OBP回收组织标准
OBP品牌标准
OBP收集组织标准
OBP塑料生产商和用...
OBP中和服务提供商...
社会责任加OBP组件...
全球有机纺织标准(G...
可持续纺织促进会(T...
良好棉花监管链(BCI...
公开文件
对外公告
通用公开文件
SFA可持续羊绒监管链标准
TE可持续纺织促进会标准
纺织品维护标签认证
全球有机纺织标准(GOTS)
良好棉花监管链(BCI CoC)认...
HIGG FEM验证
OBP回收组织标准
OBP品牌标准
OBP收集组织标准
OBP塑料生产商和用户标准
OBP中和服务提供商标准
社会责任加OBP组件标准
关于我们
公司简介
企业文化
联系我们
公司首页
关于我们
审核认证
公开文件
联系我们
证书查询
language
--Choice--
CN
EN
公司简介
企业文化
SFA可持续羊绒监管...
第二方审核服务
纺织品标签认证
HIGG FEM验证
OBP回收组织标准
OBP品牌标准
OBP收集组织标准
OBP塑料生产商和用...
OBP中和服务提供商...
社会责任加OBP组件...
全球有机纺织标准(G...
可持续纺织促进会(T...
良好棉花监管链(BCI...
服务认证
ISO9000认证
ISO45001认证
ISO14000认证
农产品认证
森林认证
有机化妆品认证
首页
>>
公开文件
>>
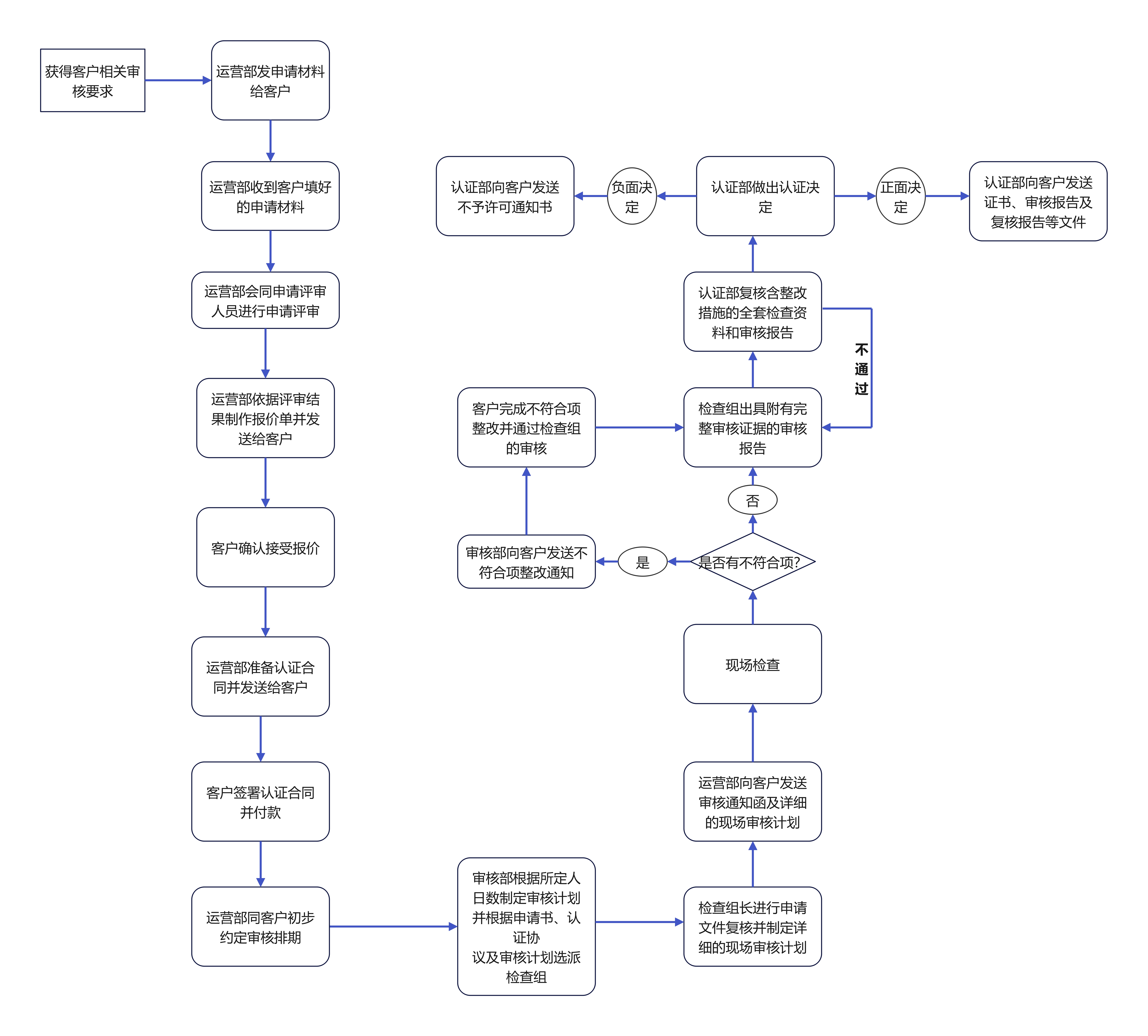
纺织品维护标签认证
纺织品维护标签认证流程图
纺织品维护标签认证 | 2023-11-22
:
双赢视讯
X
1111111111111