
如果您有关于ETKO的任何问题,请拨打 86-755-82673213
客服电话:
86-139 2461 6956(王先生)
power.wang@etko.com.cn
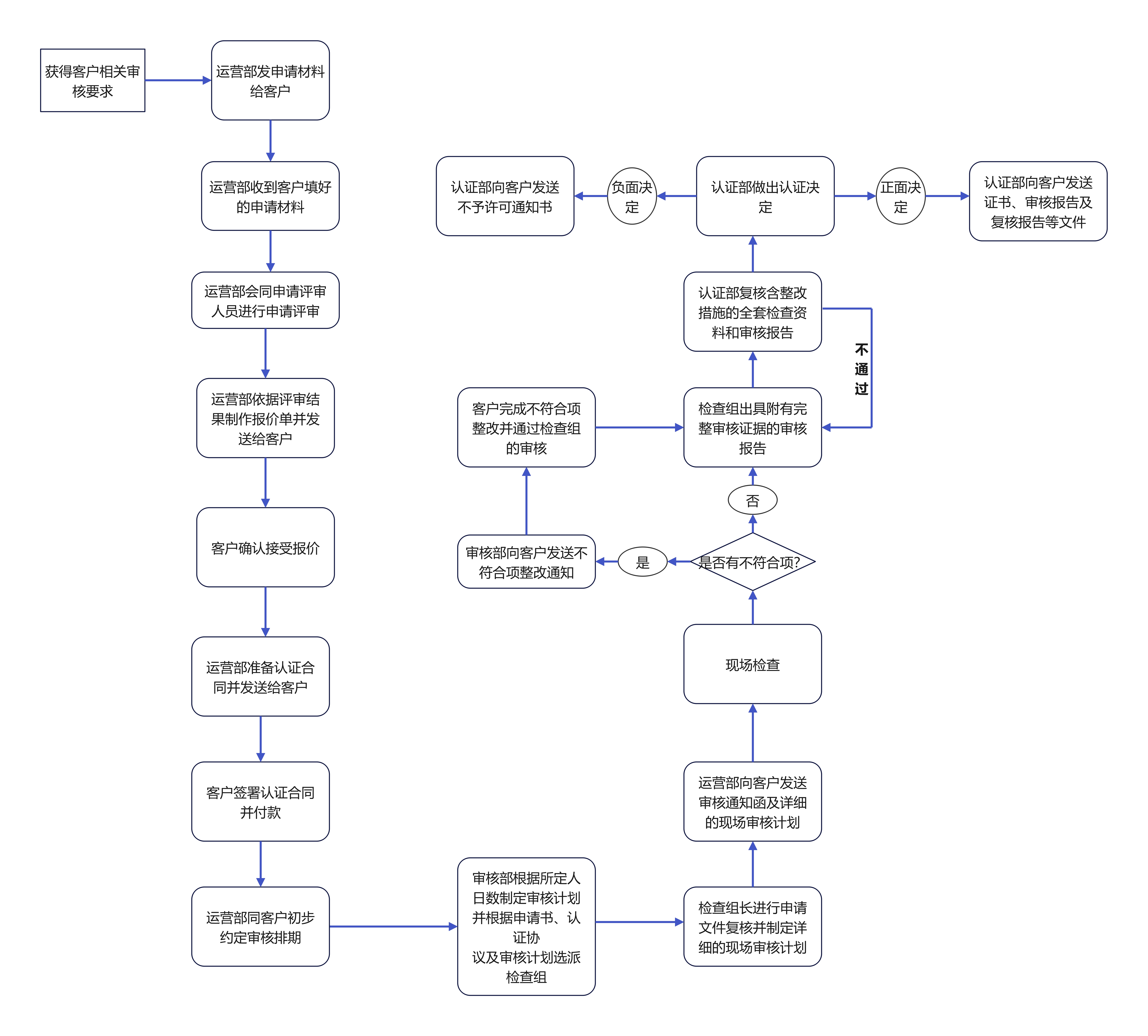
ETKO开发的基于《GB/T 8685-2008 纺织品维护标签规范符号法》的自愿性产品认证方案是为了解决国内纺织行业中出现的问题而设计的。这个认证方案有以下关键目标和优势:
1:规范设计和使用维护标签:该方案着重于确保维护标签的规范设计和正确使用。这有助于减少中小型纺织企业在内销时误用维护标签的风险。
2:追溯管理体系:评估供方能否确保正确使用维护标签的追溯管理体系。这可以提高整个供应链的透明度和质量管理。
3:符合性证书:ETKO通过评价供方的维护标签和追溯管理体系来签发符合性证书,这可以增加供方的合规信心,同时也有助于采购方和消费者对产品质量的信任。
4:应对进口挑战:随着国外纺织产品进入中国市场的增加,确保这些产品的维护标签符合中国的标准要求变得至关重要。ETKO计划向国外的生产厂家和出口商推广该认证服务,帮助他们满足中国市场的要求,促进纺织品进口贸易的发展。
这个认证方案的实施有望帮助解决内销纺织企业可能面临的问题,同时也有助于提高进口纺织品在中国市场的合规性。通过确保维护标签的正确使用,这可以提高产品的质量和可追溯性,提升整个纺织行业的信誉和竞争力。这对于适应中国市场和国际贸易的变化是非常重要的。
本方案适用于服装类纺织品的维护标签符合性认证,包括机织服装、针织及钩编服装、毛皮及皮革服装但不包括特种服装、服装配饰和个体防护装备等。
特种服饰:包括军服、制式服装、专业服装等。
服装配饰是指服装中,装饰和保护身体的个人用品总称,包括帽、头巾、头饰带、领带、领结、围巾、披肩、手帕、手套、袜子、腰带、鞋(靴)、雨衣、雨具、箱包、票夹等。
个体防护装备:以保护劳动者安全和健康为目的,直接与人体接触的装备或用品,以往称劳动防护用品。
: 双赢视讯